| Gültigkeit | Lager„Lager“ befindet sich nicht in der Liste (Marketing, Managing Director, Human Ressources, Operations, Development, Sales & Services, Sales & Marketing, Production Parts, Assembly Mech., Warehouse & Logistics, ...) zulässiger Werte für das Attribut „Gültigkeit“. |
|---|---|
| Prozessverantwortung | Montageleitung - Mechanik„Montageleitung - Mechanik“ befindet sich nicht in der Liste (Assembly Elect., Assembly Mech., Communication Marketing, Data Privacy, Development, Documentation, Electric Electronic / Software, Finance & Controlling, Human Ressources, HR-Services, ...) zulässiger Werte für das Attribut „Prozessverantwortung“. |
Ziel und Zweck der Prozessbeschreibung
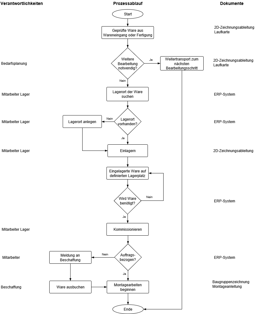
Die Prozessbeschreibung beschreibt die Abläufe, die für die Einlagerung angelieferter Artikel notwendig sind. Mit dieser Beschreibung soll sichergestellt werden, dass Teile vorschriftsmäßig eingelagert werden und bei Gebrauch wieder gefunden werden.
Begriffe, Abkürzungen und Erläuterungen
Prozesskennzahlen
Dauer Kommissionierzeiten
Chancen und Risiken des Prozesses
Chancen
- Ein gutes Lagersystem verkürzt Suchwege
Risiken
- Bauteile mit alter Revision werden verbaut
Mitgeltende Unterlagen
- Laufkarte
