Zuletzt bearbeitet vor 7 Jahren
von M.Hoermann

Auftragsbearbeitung

Diese Seite ist freigegeben aber hat eine Entwurfsversion
Gültigkeit Vertrieb„Vertrieb“ befindet sich nicht in der Liste (Marketing, Managing Director, Human Ressources, Operations, Development, Sales & Services, Sales & Marketing, Production Parts, Assembly Mech., Warehouse & Logistics, ...) zulässiger Werte für das Attribut „Gültigkeit“.
Prozessverantwortung Vertriebs- & Marketingleitung„Vertriebs- & Marketingleitung“ befindet sich nicht in der Liste (Assembly Elect., Assembly Mech., Communication Marketing, Data Privacy, Development, Documentation, Electric Electronic / Software, Finance & Controlling, Human Ressources, HR-Services, ...) zulässiger Werte für das Attribut „Prozessverantwortung“.


Ziel und Zweck der Prozessbeschreibung

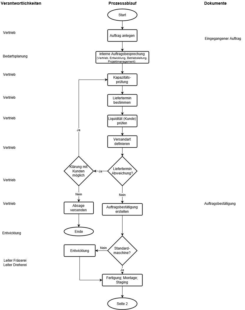
In dieser Prozessbeschreibung werden die Abläufe vor der endgültiger Auftragsbestätigung beschrieben. Hierdurch soll Klarheit über den Auftrags- und Vertragsinhalt geschaffen sowie das Einvernehmen des Kunden, das die Grundlage für die Auftragsabwicklung ist, sichergestellt werden.

Außerdem vermeidet eine ansprechende, sachliche und richtige Auftragsbestätigung Kundenreklamationen.

Begriffe, Abkürzungen und Erläuterungen

Prozesskennzahlen

  • Dauer Auftragseingang zu Auftragsbestätigung

Chancen und Risiken des Prozesses

Chancen

  • Eine ansprechende, sachliche und richtige Auftragsbestätigung führt zu Kundenzufriedenheit

Risiken

  • Unklarheiten führen zu Kundenreklamationen
  • Unklarheiten über Vertragsinhalt

Mitgeltende Unterlagen

Angebotserstellung

Ablauf

Datei:Auftragsbestaetigung 2.drawio.png