| Gültigkeit | Unternehmensübergreifend„Unternehmensübergreifend“ befindet sich nicht in der Liste (Marketing, Managing Director, Human Ressources, Operations, Development, Sales & Services, Sales & Marketing, Production Parts, Assembly Mech., Warehouse & Logistics, ...) zulässiger Werte für das Attribut „Gültigkeit“. |
|---|---|
| Prozessverantwortung | Qualitätsmanagementleitung„Qualitätsmanagementleitung“ befindet sich nicht in der Liste (Assembly Elect., Assembly Mech., Communication Marketing, Data Privacy, Development, Documentation, Electric Electronic / Software, Finance & Controlling, Human Ressources, HR-Services, ...) zulässiger Werte für das Attribut „Prozessverantwortung“. |
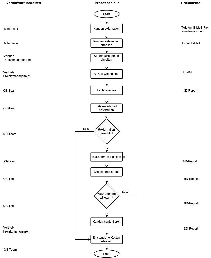
Ziel und Zweck der Prozessbeschreibung
Diese Prozessbeschreibung regelt das ordnungsgemäße erfassen und analysieren von Kundenreklamationen. Ziel ist es dabei nicht nur, die bereits aufgetretenen Fehler zu beseitigen, sondern vielmehr ein erneutes Auftreten gleicher Fehler zu verhindern. Nur so können nicht nur unnötige Kosten vermieden, sondern nachhaltig auch mehr Kundenzufriedenheit erreicht werden.
Begriffe, Abkürzungen und Erläuterungen
QS-Team:
Das QS-Team kann sich je nach Fehlerart unterschiedlich zusammensetzen. Das QS-Team wird vom Leiter Qualitätsmanagement zusammen gestellt.
Kundenreklamation:
Wenn der Kunde schreit handelt es sich um eine Reklamation. Egal ob die Reklamation berechtigt ist oder nicht.
Prozesskennzahlen
- Anzahl Kundenreklamationen
Chancen und Risiken des Prozesses
Chancen
- Kundenreklamationen dienen als Chance zur Verbesserung
Risiken
- Reklamationen werden nicht dokumentiert
- Fehler werden mehrfach gemacht
Mitgeltende Unterlagen
- Reklamationsmanagement
- 8D-Report
