| Gültigkeit | Vertrieb„Vertrieb“ befindet sich nicht in der Liste (Marketing, Managing Director, Human Ressources, Operations, Development, Sales & Services, Sales & Marketing, Production Parts, Assembly Mech., Warehouse & Logistics, ...) zulässiger Werte für das Attribut „Gültigkeit“. |
|---|---|
| Prozessverantwortung | Vertriebs- & Marketingleitung„Vertriebs- & Marketingleitung“ befindet sich nicht in der Liste (Assembly Elect., Assembly Mech., Communication Marketing, Data Privacy, Development, Documentation, Electric Electronic / Software, Finance & Controlling, Human Ressources, HR-Services, ...) zulässiger Werte für das Attribut „Prozessverantwortung“. |
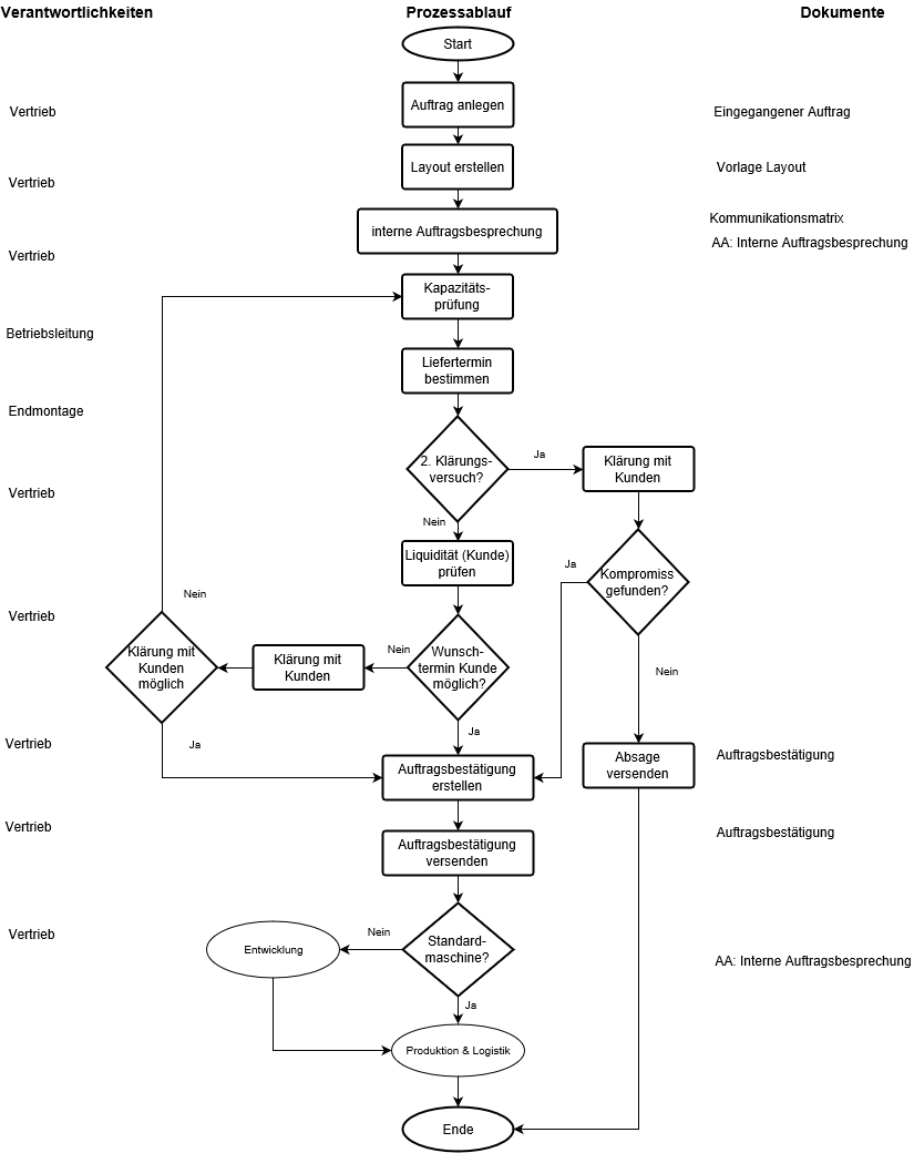
Ziel und Zweck der Prozessbeschreibung
In dieser Prozessbeschreibung werden die Abläufe vor der endgültiger Auftragsbestätigung beschrieben. Hierdurch soll Klarheit über den Auftrags- und Vertragsinhalt geschaffen sowie das Einvernehmen des Kunden, das die Grundlage für die Auftragsabwicklung ist, sichergestellt werden.
Außerdem vermeidet eine ansprechende, sachliche und richtige Auftragsbestätigung Kundenreklamationen.
Begriffe, Abkürzungen und Erläuterungen
Prozesskennzahlen
- Dauer Auftragseingang zu Auftragsbestätigung
Chancen und Risiken des Prozesses
Chancen
- Eine ansprechende, sachliche und richtige Auftragsbestätigung führt zu Kundenzufriedenheit
Risiken
- Unklarheiten führen zu Kundenreklamationen
- Unklarheiten über Vertragsinhalt
Mitgeltende Unterlagen
- Formular: Auftragsbestätigung
- Arbeitsanweisung: Interne Auftragsbesprechung
