| Gültigkeit | Fräserei„Fräserei“ befindet sich nicht in der Liste (Marketing, Managing Director, Human Ressources, Operations, Development, Sales & Services, Sales & Marketing, Production Parts, Assembly Mech., Warehouse & Logistics, ...) zulässiger Werte für das Attribut „Gültigkeit“. |
|---|---|
| Prozessverantwortung | Fräsereileitung„Fräsereileitung“ befindet sich nicht in der Liste (Assembly Elect., Assembly Mech., Communication Marketing, Data Privacy, Development, Documentation, Electric Electronic / Software, Finance & Controlling, Human Ressources, HR-Services, ...) zulässiger Werte für das Attribut „Prozessverantwortung“. |
Ziel und Zweck der Prozessbeschreibung
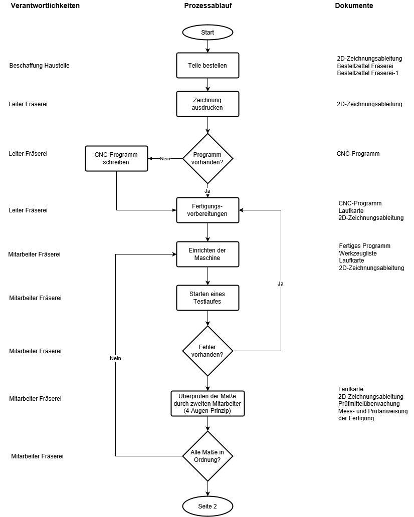
Diese Prozessbeschreibung beschreibt die Abläufe während des Fertigungsprozesses. Hierdurch soll sichergestellt werden, dass gefertigte Teile in der richtigen Qualität zur richtigen Zeit in der richtigen Menge gefertigt und gemäß der Bearbeitungsschritte weitergereicht werden, bis sie schließlich eingelagert werden können.
Begriffe, Abkürzungen und Erläuterungen
Prozesskennzahlen
- Maschinenauslastung (Verfügbare Fertigungszeit zu ausgebrachter Menge pro Zeit )
- Verhältnis von Laufzeit durch Rüstzeit = Rüstkosten pro Teil
- Ausschussquote
- Jährliche Werkzeugkosten
Chancen und Risiken des Prozesses
Chancen
- In der Fertigung herrscht hohes Einsparpotenzial durch verkürzte Rüstzeiten, verringerte Ausschussquote, geregelte Werkzeugausgabe, geregelte Prüfmittelverwaltung
- Fehlerfreie Teile erhöhen Qualität des Endproduktes
- Kostenreduzierung durch die Wahl einer optimalen Losgröße
Risiken
- Erhöhte Verletzungs- und Gesundheitsgefahr (laute Maschinen, scharfe Werkzeuge, etc.)
- Nicht kalibrierte Prüfmittel führen zu falschen Messergebnissen
- Fehlerhaft produzierte Teile führen zu hohe Kosten (Kosten durch produzierten Ausschuss)
Mitgeltende Unterlagen
- 2D-Zeichnungsableitung
- Laufkarte
- CNC-Programm
- Prüfmittelüberwachung
- Mess- und Prüfanweisung der Fertigung
