Zuletzt bearbeitet vor 3 Jahren
von M.Rieger

2002 P Ideen

Gültigkeit MAB
Prozessverantwortung Quality Management


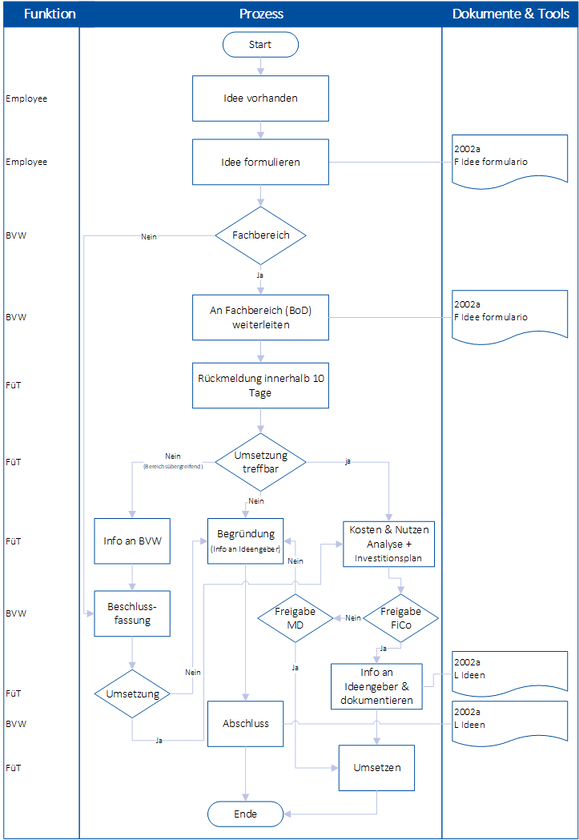
Ziel und Zweck der Prozessbeschreibung

Ideen jedes MA zur Verbesserung des bestehenden Zustandes, die

  • rentabler sind
  • die Sicherheit erhöhen
  • Schäden für Gesundheit und Umwelt reduzieren
  • das Firmenansehen (Image) steigern

Ideen sollen möglichst schnell und unbürokratisch bewertet und bei positiver Beurteilung umgesetzt werden.

Begriffe, Abkürzungen und Erläuterungen

  • MA = Mitarbeiterinnen und Mitarbeiter
  • BVW = Betriebliches Verbesserungswesen
  • BoD = Board of Directors

Prozesskennzahlen

  • Eingegangene Idee pro MA im Quartal

Chancen

  • Ideen der MA tragen zum kontinuierlichen Verbesserungsprozess bei

QM:Hallo

Risiken

  • MA erhält nach Einreichung einer Idee keine Rückmeldung

Mitgeltende Unterlagen

2002 a F Idee

Ablauf