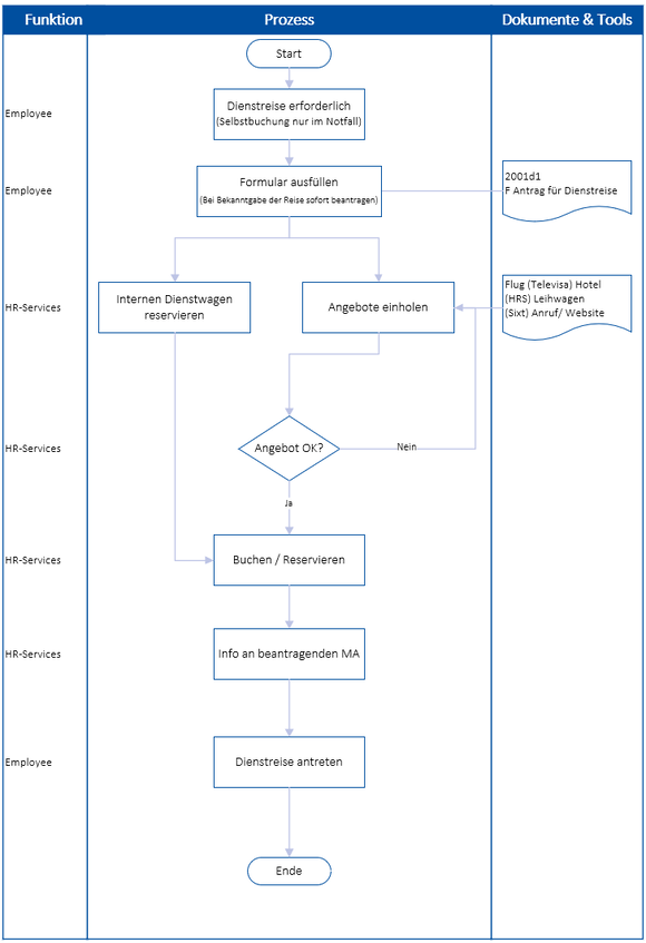
Dienstreiseantrag Verantwortlich: Hr-Services von MO-DO (08:00 bis 13:00) Bei dringenden Anträgen außerhalb der Zeiten bitte bei Marketing melden Antrag auf Dienstreise 2001d1 Antrag auf Reisekosten Antrag auf Reisekosten 2001d2