Zuletzt bearbeitet vor 6 Jahren
von M.Hoermann

0100 P Lieferantenanfrage

Gültigkeit Purchase
Prozessverantwortung Purchase


Ziel und Zweck der Prozessbeschreibung

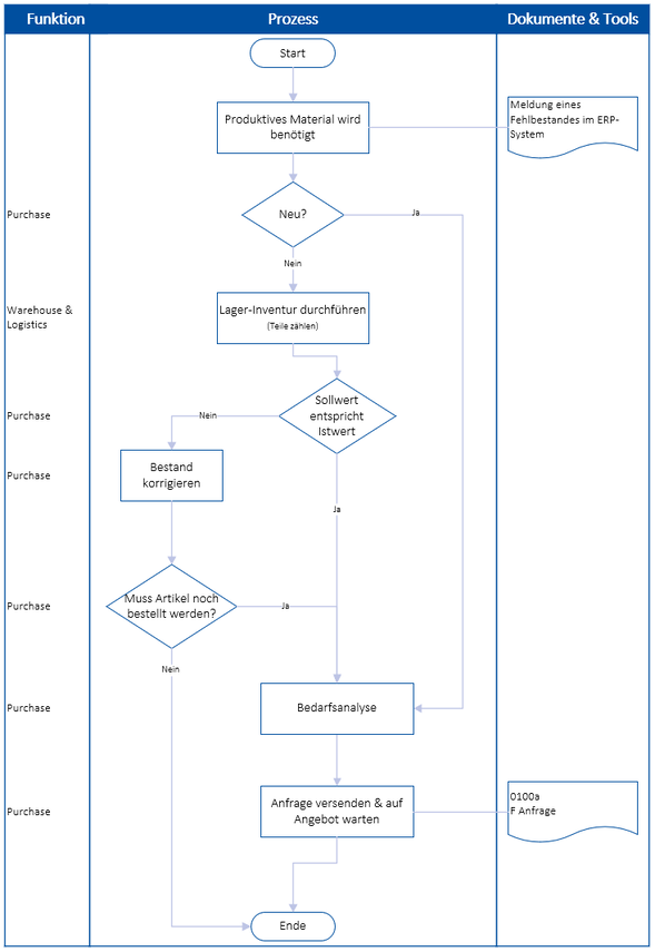
Diese Prozessbeschreibung beschreibt die Abläufe in der Beschaffung. Hierdurch soll sichergestellt werden, dass Kaufteile zur richtigen Zeit, in der richtigen Menge und der richtigen Qualität geliefert werden.

Begriffe, Abkürzungen und Erläuterungen

Hausteile: Hausteile sind Teile, die in der eigenen Fertigung der Müller Apparatebau GmbH gefertigt werden.

Kaufteile: Kaufteile sind Teile, die von einen externen Anbieter gefertigt und geliefert werden. Kaufteile unterliegen der Wareneingangskontrolle.

Wert X = 1000€

Prozesskennzahlen

  • Zeit zwischen Anfrage und Angebot

Chancen

  • Durch strategisches Bestellen kann ein niedrigerer Preis erreicht werden

Risiken

  • Lange Angebotserstellung führt zur Nichteinhaltung des Liefertermins

Listen & Hinweise

Output

Ablauf