Zuletzt bearbeitet vor 6 Jahren
von M.Hoermann

0270b P Interne Reklamation

Gültigkeit Operations, Assembly Mech., Assembly Elect., Technical Staging, Warehouse & Logistics
Prozessverantwortung Quality


Ziel und Zweck der Prozessbeschreibung

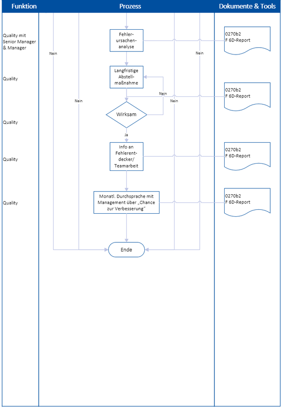
Diese Prozessbeschreibung regelt den Umgang mit internen Reklamationen. Die Prozessbeschreibung soll sicherstellen, dass interne Reklamationen mit großer Sorgfalt überprüft werden und entsprechende Maßnahmen eingeleitet werden, um die Zahl interner Reklamationen zu reduzieren und somit die Effizienz des Unternehmens kontinuierlich gesteigert werden kann.

Begriffe, Abkürzungen und Erläuterungen

Ausschuss:

Ausschuss bedeutet, dass Produkt entspricht nicht den Soll-Zustand und kann nicht nachgearbeitet werden. Eine weiterverarbeitung ist nur durch eine Sonderfreigabe Development möglich

Nacharbeit:

Nacharbeit bedeutet, dass Produkt entspricht nicht dem Soll-Zustand, kann aber so nachgearbeitet werden, dass es dem Soll-Zustand entspricht.

Dauer <5 Minuten:

Dauert eine Nacharbeit oder eine Neufertigung weniger als 5 Minuten, kann ohne Meldung weitergearbeitet werden. Verschrottete Produkte müssen bei der Abteilung Purchase entsprechend ausgebucht werden.

Dauer 5-60 Minuten:

Dauert eine Nacharbeit oder eine Neuanfertigung zwischen 5 bis 60 Minuten muss dieses in die dafür vorgesehene Liste dokumentiert werden.

Dauer > 60 Minuten:

Dauert eine Nacharbeit oder eine Neuanfertigung länger als 60 Minuten so muss eine Meldung an den Vorgesetzten bzw. an den Teamleiter erfolgen.

Prozesskennzahlen

  • Ausschuskosten pro Auftrag

Chancen

  • Reklamationen bieten eine Chance zur Verbesserung

Risiken

  • Hoher Dokumentationsaufwand

Mitgeltende Unterlagen


Ablauf