| Gültigkeit | Spare Parts |
|---|---|
| Prozessverantwortung | Spare parts |
Ziel und Zweck der Prozessbeschreibung
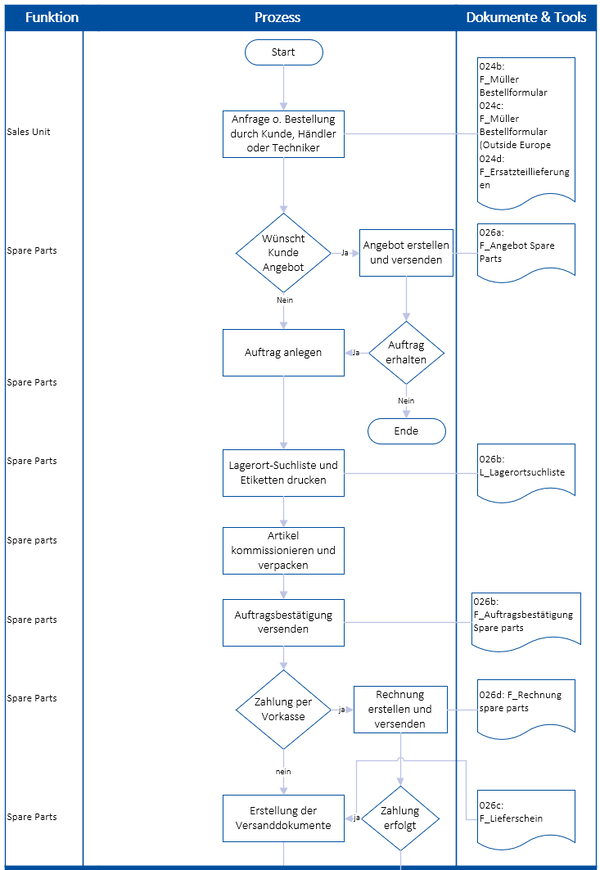
Diese Prozessbeschreibung beschreibt die Abläufe im Ersatzteileversand. Hierdurch soll sichergestellt werden, dass die vom Kunden benötigten Ersatzteile möglichst schnell versendet werden können.
Prozesskennzahlen
- Zeit zwischen Anfrage und Angebot
- Zeit zwischen Auftragseingang und Versand der Ersatzteile
Chancen
- Verbesserungsmöglichkeiten durch direkten Kundenkontakt
Risiken
- Falsche Ersatzteillieferung führt zu Ausfall beim Kunden
Mitgeltende Unterlagen
- 024a F_Gewährleistungsantrag
- 024b F_Müller Bestellformular
- 024c F_Müller Bestellformular (Outside Europe
- 024d: F_Ersatzteillieferungen
- 024e: F_Müller Bestellformular Servicetechniker
- 026a: F_Angebot Spare Parts
- 026b: F_Auftragsbestätigung Spare Parts
- 026c: F_Lieferschein
- 026d: F_Rechnung Spare Parts