Zuletzt bearbeitet vor 6 Jahren
von M.Hoermann

2004a P Audit

Diese Seite ist freigegeben
Gültigkeit Unternehmensübergreifend„Unternehmensübergreifend“ befindet sich nicht in der Liste (Marketing, Managing Director, Human Ressources, Operations, Development, Sales & Services, Sales & Marketing, Production Parts, Assembly Mech., Warehouse & Logistics, ...) zulässiger Werte für das Attribut „Gültigkeit“.
Prozessverantwortung Qualitätsmanagementleitung„Qualitätsmanagementleitung“ befindet sich nicht in der Liste (Assembly Elect., Assembly Mech., Communication Marketing, Data Privacy, Development, Documentation, Electric Electronic / Software, Finance & Controlling, Human Ressources, HR-Services, ...) zulässiger Werte für das Attribut „Prozessverantwortung“.


Ziel und Zweck der Prozessbeschreibung

Interne Audits dienen der Selbstüberprüfung unserer Einrichtung. Mit Hilfe von Interviews und Fragebögen werden die Mitarbeiter zu qualitätsrelevanten Abläufen in unserem Unternehmen befragt. Ziel ist es, zu überprüfen, inwieweit sich die Mitarbeiter in der täglichen Praxis an die schon erarbeiteten und festgelegten Standards halten.

Weitere Ziele eines internen Audits:

  • Die Qualität unserer Produkte soll verbessert werden 
  • Die Effizienz unserer Prozesse soll verbessert werden
  • Die Einhaltung eingeführter Maßnahmen soll ermittelt werden 
  • Schwachstellen können ermittelt und Maßnahmen getroffen werden
  • Risiken können ermittelt und minimiert bzw. eliminiert werden
  • Schnittstellen zwischen den Abteilungen können erkannt und definiert werden
  • Die Einhaltung vorgeschriebener Arbeitsschutzmaßnahmen soll ermittelt werden
  • Die Einhaltung vorgeschriebener Umweltschutzmaßnahmen soll ermittelt werden


Interne Audits überprüfen das QM-System der Müller Apparatebau GmbH und dienen nicht zur Überprüfung einzelner Mitarbeiter

Begriffe, Abkürzungen und Erläuterungen

Prozesskennzahlen

  • Anzahl geplanter Audits (Auditprogramm)
  • Anzahl durchgeführter Audits (intern und extern)

Chancen und Risiken des Prozesses

Chancen

  • Schwachstellen können erkannt und verbessert werden
  • Prozesse können kontinuierlich verbessert werden
  • Mitarbeiter können in den KVP mit einbezogen werden, indem Verbesserungsvorschläge der Mitarbeiter mit auf genommen werden

Risiken

  • Aus erkannten Schwachstellen werden keine Maßnahmen abgeleitet
  • Geplante Maßnahmen werden nicht umgesetzt
  • Ineffektives Überwachen der Auditprogrammergebnisse

Mitgeltende Unterlagen

  • Auditprogramme
  • Auditpläne
  • Auditberichte

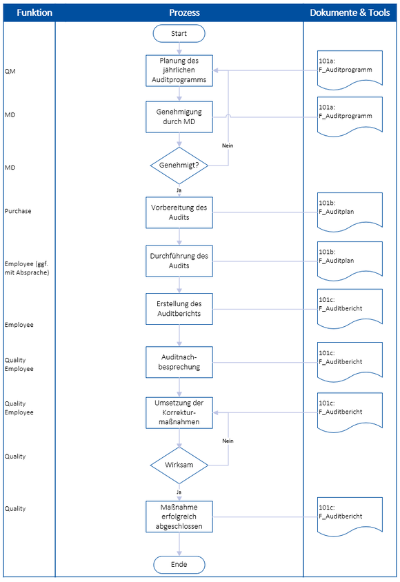
Ablauf

Datei:101b F Auditplan.pdfDatei:101b F Auditplan.pdf