Keine Bearbeitungszusammenfassung Markierung: Quelltext-Bearbeitung 2017 |
K M.Hoermann verschob die Seite QM:Kontinuierliche Verbesserung nach QM:1006 P Kontinuierliche Verbesserung |
(kein Unterschied)
| |
Aktuelle Version vom 2. Mai 2019, 09:36 Uhr
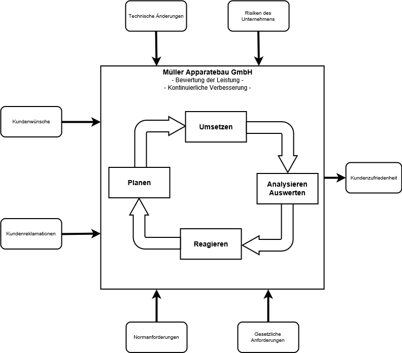
Bei der Müller Apparatebau GmbH gibt es verschiedene Ansätze die Unternehmensprozesse und die Wirksamkeit des Managementsystems kontinuierlich weiterzuentwickeln und zu verbessern.
- Durchführung von internen und externen Audits in allen Unternehmensbereichen
- Korrekturmaßnahmen bei Nichtkonformitäten bzgl. Qualität, Arbeitssicherheit, gesetzlichen Anforderungen, Umwelt, ...
- Einbeziehung der Mitarbeiter im Rahmen spezieller Programme zur ständigen Verbesserung
- Nutzung von Kennzahlen zur Bewertung und Verbesserung von Prozessen und Produkten
