Keine Bearbeitungszusammenfassung |
Keine Bearbeitungszusammenfassung Markierung: Quelltext-Bearbeitung 2017 |
||
| Zeile 27: | Zeile 27: | ||
*0140b L Inzahlungsnahmen / Gebrauchmodule erfassen | *0140b L Inzahlungsnahmen / Gebrauchmodule erfassen | ||
==AA & Sub-PB== | ==AA & Sub-PB== | ||
*[[ | *[[0140a P Reklamation Lieferant]] | ||
==Output== | ==Output== | ||
* [[0140a F Wareneingangsprüfbericht (CSA) | 0140a F Wareneingangsprüfbericht]] | * [[0140a F Wareneingangsprüfbericht (CSA) | 0140a F Wareneingangsprüfbericht]] | ||
* 0140b S WE-Stempel | |||
* [[0140c F Zahlungsbestätigung (CSA) | 0140c F Zahlungsbestätigung]] | |||
* [[0140d F Beschädigte Anlieferung]] | |||
==Ablauf== | ==Ablauf== | ||
[[Datei:0140 P Wareneingang & Bezahlung 00001.png|zentriert|rahmenlos|800x800px]] | [[Datei:0140 P Wareneingang & Bezahlung 00001.png|zentriert|rahmenlos|800x800px]] | ||
[[Datei:0140 P Wareneingang & Bezahlung 00002.png|zentriert|rahmenlos|800x800px]] | [[Datei:0140 P Wareneingang & Bezahlung 00002.png|zentriert|rahmenlos|800x800px]] | ||
Version vom 11. April 2019, 13:23 Uhr
| Gültigkeit | Warehouse & Logistics, Purchase |
|---|---|
| Prozessverantwortung | Warehouse & Logistics |
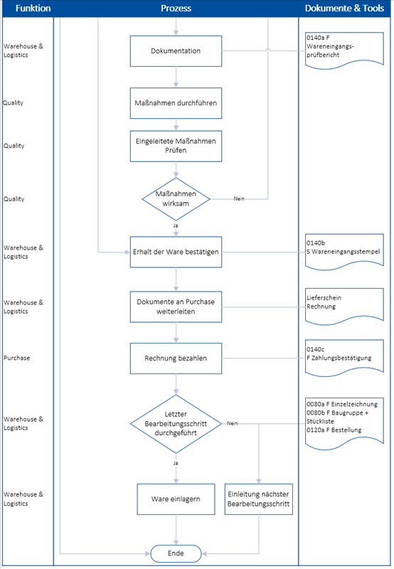
Ziel und Zweck der Prozessbeschreibung
Diese Prozessbeschreibung beschreibt die Abläufe während des Wareneingangs. Mit dieser Prozessbeschreibung soll sichergestellt werden, dass keine fehlerhaft gelieferten Teile den Produktionsprozess erreichen.
Begriffe, Abkürzungen und Erläuterungen
Kauf- und Hausteile:
Mit Kauf- und Hausteile sind Teile gemeint, die direkt in die Produktion mit einfließen, wie Riemen, Lager, Motoren oder auch Hausteile, die von einen externen Anbieter gefertigt worden sind.
Prozesskennzahlen
- Fehlerhaft gelieferte Teile
- Fehlerhafte Teile, die in den Produktionsprozess einfließen
Chancen
- Liefert Input für die regelmäßig durchgeführte Lieferantenbewertung
- Stellt sicher, dass keine fehlerhaften Teile den Produktionsprozess erreichen
Risiken
- gewählte Stichprobe liefert nur einen Wahrscheinlichkeitswert
- geliefertes Teil kann aufgrund fehlender Prüfmittel nicht geprüft werden
Listen / Hinweise
- 0140a L Teile zum Waschen
- 0140b L Inzahlungsnahmen / Gebrauchmodule erfassen
AA & Sub-PB
Output
- 0140a F Wareneingangsprüfbericht
- 0140b S WE-Stempel
- 0140c F Zahlungsbestätigung
- 0140d F Beschädigte Anlieferung
Ablauf

