Zuletzt bearbeitet vor 3 Jahren
von M.Rieger

QM:2002 P Ideen: Unterschied zwischen den Versionen

M.Hoermann (Diskussion | Beiträge)
Keine Bearbeitungszusammenfassung
Markierung: Quelltext-Bearbeitung 2017
M.Hoermann (Diskussion | Beiträge)
Keine Bearbeitungszusammenfassung
Zeile 5: Zeile 5:
==Ziel und Zweck der Prozessbeschreibung==
==Ziel und Zweck der Prozessbeschreibung==
Ideen jedes MA zur Verbesserung des bestehenden Zustandes, die
Ideen jedes MA zur Verbesserung des bestehenden Zustandes, die
rentabler sind
* rentabler sind
die Sicherheit erhöhen
* die Sicherheit erhöhen
Schäden für Gesundheit und Umwelt reduzieren
* Schäden für Gesundheit und Umwelt reduzieren
das Firmenansehen (Image) steigern
* das Firmenansehen (Image) steigern
 
Ideen sollen möglichst schnell und unbürokratisch bewertet und bei positiver Beurteilung umgesetzt werden.
Ideen sollen möglichst schnell und unbürokratisch bewertet und bei positiver Beurteilung umgesetzt werden.


==Begriffe, Abkürzungen und Erläuterungen==
==Begriffe, Abkürzungen und Erläuterungen==
MA = Mitarbeiterinnen und Mitarbeiter
* MA = Mitarbeiterinnen und Mitarbeiter


==Prozesskennzahlen==
==Prozesskennzahlen==
Eingegangene Idee pro MA im Quartal
* Eingegangene Idee pro MA im Quartal


===Chancen===
===Chancen===
Ideen der MA tragen zum kontinuierlichen Verbesserungsprozess bei
* Ideen der MA tragen zum kontinuierlichen Verbesserungsprozess bei


===Risiken===
===Risiken===
MA erhält nach Einreichung einer Idee keine Rückmeldung
* MA erhält nach Einreichung einer Idee keine Rückmeldung


==Mitgeltende Unterlagen==
==Mitgeltende Unterlagen==

Version vom 28. März 2019, 15:40 Uhr

Gültigkeit MAB
Prozessverantwortung Quality Management


Ziel und Zweck der Prozessbeschreibung

Ideen jedes MA zur Verbesserung des bestehenden Zustandes, die

  • rentabler sind
  • die Sicherheit erhöhen
  • Schäden für Gesundheit und Umwelt reduzieren
  • das Firmenansehen (Image) steigern

Ideen sollen möglichst schnell und unbürokratisch bewertet und bei positiver Beurteilung umgesetzt werden.

Begriffe, Abkürzungen und Erläuterungen

  • MA = Mitarbeiterinnen und Mitarbeiter

Prozesskennzahlen

  • Eingegangene Idee pro MA im Quartal

Chancen

  • Ideen der MA tragen zum kontinuierlichen Verbesserungsprozess bei

Risiken

  • MA erhält nach Einreichung einer Idee keine Rückmeldung

Mitgeltende Unterlagen

2002 a F Idee formulario

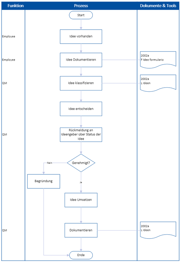
Ablauf